广东外语外贸大学是广东省高水平大学重点建设高校。学校具有鲜明的国际化特色,是华南地区国际化人才培养,外国语言文学、全球经济治理、涉外法治研究及中华文化国际传播的重要基地。学校应用经济学学科为广东省攀峰重点学科、广东省“冲补强”提升计划重点学科。
欢迎广大优秀博士毕业生到我院开展博士后研究工作。
01 院校简介

广东国际战略研究院(简称:广研院)成立于 2009年11月,是广东省委省政府设立在广东外语外贸大学的新型高校智库,现有专职研究员40余名,由广东外语外贸大学原党委书记、校长隋广军担任院长。现设有硕博点4个,人社部博士后科研工作站。
广研院聚焦“一带一路”、全球经济治理、粤港澳大湾区建设和大国关系与区域治理等研究领域,是外交部政策研究重点合作单位、教育部战略研究重点基地、中联部“一带一路”智库合作联盟理事单位、广东省首批重点建设智库、广东省财经委合作智库;承担国家社科基金重大项目11项,教育部长江学者创新团队项目2项,各类国家级科研项目近30项,省部级近100项;向中央和广东省委省政府上报各类决策咨询报告600余份;荣获教育部科技进步一等奖、商务部发展研究成果奖(二等奖)、全国高校哲学社会科学优秀成果奖、外交部“重大外交政策研究课题”优秀课题组年度课题奖、广东省社科联成立50周年优秀决策咨询成果奖等20余项奖励。
2019年,以广东国际战略研究院为主平台的21世纪海上丝绸之路协同创新中心被认定为教育部省部共建协同创新中心。2016-2018年,在国家发改委信息中心发布的《“一带一路”大数据报告》年度报告中,位列地方性智库影响力第3位;入选TTCSP亚洲大国智库百强(12家中国智库入选);入选中国智库索引(CTTI)2018 年度中国高校百强智库榜单,获评A类等级;位列中国智库索引(CTTI)2019年全国区域研究与国际关系领域智库第4位;入选浙江大学《全球智库影响力评价报告》,在2020年位列全球智库榜单TOP100中第42位,中国智库榜单TOP100中第14位,在2021年进入中国前25强(广东省唯一)。
02 招收条件
1.遵守中华人民共和国法律法规,具有良好的政治素质和道德修养,无学术不端行为;
2.具有扎实的理论基础和专业知识,具备较强的科研能力和团队合作精神;
3.非在职人员;已取得博士学位或已取得同意授予博士学位证明,且获学位时间不超过3年;年龄原则上在35周岁以下;
4.身心健康,具备岗位所需的专业能力,能够全职从事博士后研究工作,人事档案转入博士后流动站。
03 工资福利待遇
(一)薪酬待遇
学校为博士后提供具有竞争力的薪酬,年薪自18万元—30万元。在站期间以我校名义取得高水平成果,按学校相关规定另享相应科研奖励。
(二)项目资助
博士后可申报“广东特支计划”科技创新青年拔尖人才项目、青年优秀科研人才国际培养计划、广东省“珠江人才计划”海外青年人才引进博士后资助项目、国家“博士后创新人才支持计划”、香江学者计划、博士后国际交流计划派出项目、中国博士后科学基金项目以及其他国家和广东省设立的资助项目,根据入选项目享受相应待遇。
(三)其他福利
1. 符合学校过渡房管理规定的,安排博士后住房(按学校规定缴纳房租),住房不足时由博士后个人自行租房。租房可凭租房发票、协议等申请报销(含税),最高报销标准为3000元/月;
2.学校按规定为博士后缴纳社会保险,缴存住房公积金(学校应缴部分从学校账户支出,不包含在博士后年薪内);
3.博士后子女可按有关规定报读幼儿园、附属中、小学;
4.博士后可申报职称;
5.其他参照事业编制教职工的福利。
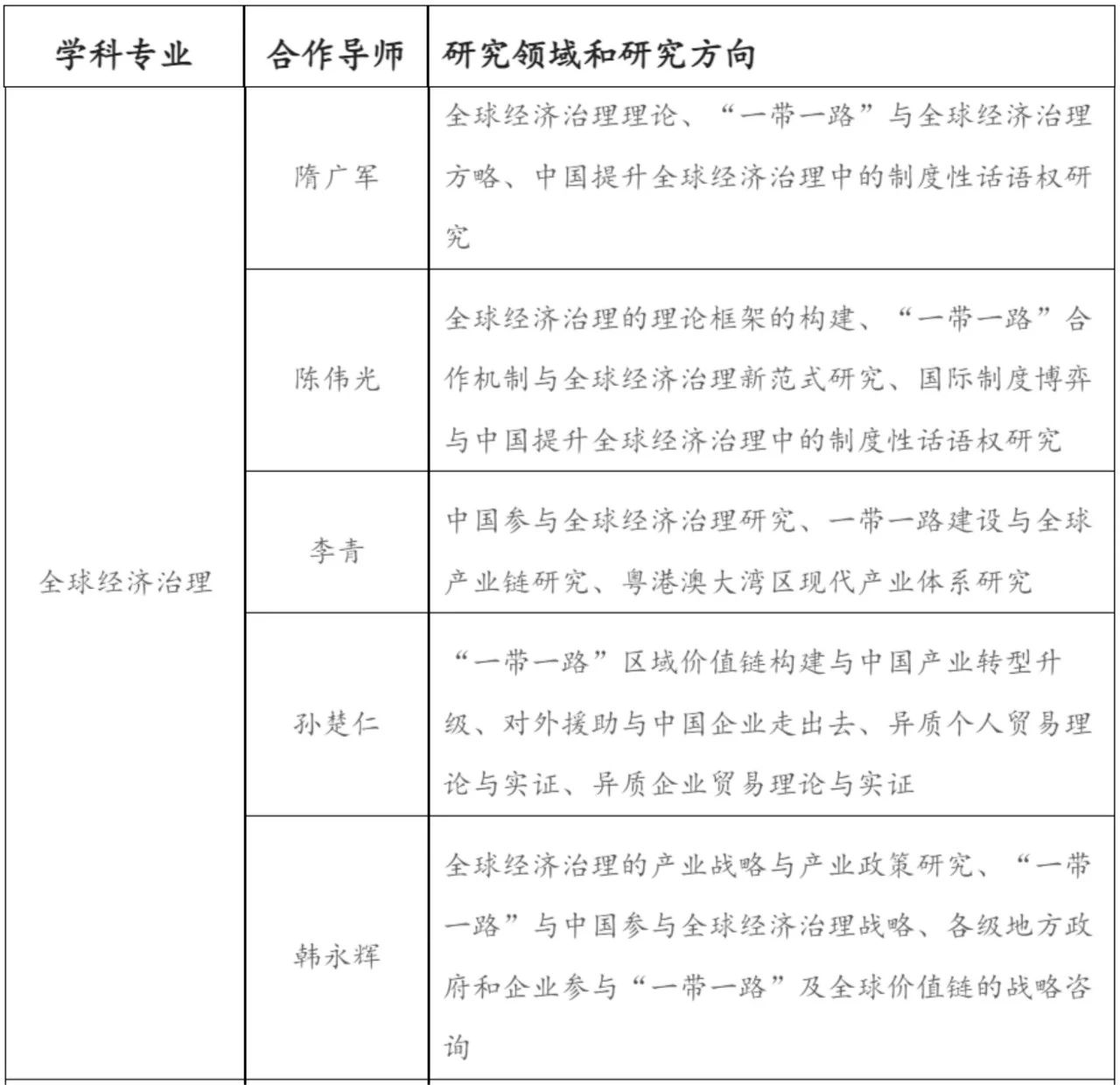
04 合作导师及研究方向

05 应聘方式与程序
我院常年接受博士后进站申请,请按照以下程序申请:
(一)个人申请
申请者浏览广东外语外贸大学博士后招收简章,了解相关信息,填写《广东外语外贸大学博士后申请表》个人信息内容,并将电子版发送至178630560@qq.com。
(二)初审反馈
校博管办对申请人的基本条件进行初步资格审查,并将初审结果反馈至申请人。
(三)提交申请
申请人联系合作导师,初步达成合作意向后,向导师提交《广东外语外贸大学博士后申请表》和相关证明材料,由导师将以上材料提交至接收单位讨论。
(四)学院审核
1.资格审查。接收单位根据招收公告对申请者进行资格审查。
2.学术评议。接收单位依托学术委员会或单独成立专家评审组召开评审会议,通过面试面谈、学术报告等形式对申请者的学术水平、发展潜力、与学科发展的契合度等进行综合评议,填写《学术部门考核意见表》。
3. 单位推荐。接收单位召开党政联席会议,对申请者的政治思想表现、学术道德、团队合作精神等进行考察,填写推荐意见。
(五)学校审核
人力资源部博管办根据单位提交的材料,对拟招收人员的材料进行审核;审核通过的,履行相关程序。
06 联系方式
联系部门:广东国际战略研究院办公室
联系人:林老师
联系电话:020-36205613
E-mail:178630560@qq.com
联系地址:广东省广州市白云区白云大道北2号,510420