
学院简介
广东外语外贸大学是广东省高水平大学重点建设高校。学校具有鲜明的国际化特色,是华南地区国际化人才培养,外国语言文学、全球经济治理、涉外法治研究及中华文化国际传播的重要基地,5个学科入选广东省高水平大学重点学科建设行列,社会科学总论学科和工程学位居ESI全球前1%。我校研究生教育秉承“明德尚行,学贯中西”的校训,着力推进专业学习、外语学习与实践学习的深度融合,培养具有国际视野和创新意识的高层次拔尖型人才。学校1981年获硕士学位授予权,1986年获博士学位授予权,是中国恢复研究生制度后较早获得硕士、博士授予权的单位。截至2022年底,学校拥有1个国家级重点学科和8个省级重点学科,3个一级学科博士点和23个二级学科博士点,13个一级学科硕士点和55个二级学科硕士点,17个专业学位硕士点。
广东国际战略研究院成立于2009年11月13日,位于粤港澳大湾区核心区,是经广东省人民政府批准成立、以广东外语外贸大学的科研与教学资源为基础的新型高校智库。
2019年,以广东国际战略研究院为主平台的21世纪海上丝绸之路协同创新中心被认定为教育部省部共建协同创新中心。2016-2018年,在国家发改委信息中心发布的《“一带一路”大数据报告》年度报告中位列地方性智库影响力第3位;入选TTCSP亚洲大国智库百强(12家中国智库入选);入选中国智库索引(CTTI)2018 年度中国高校百强智库榜单,获评A类等级;位列中国智库索引(CTTI)2019年全国区域研究与国际关系领域智库第4位;入选浙江大学《全球智库影响力评价报告》,在2020年位列全球智库榜单TOP100中第42位,中国智库榜单TOP100中第14位,在2021年进入中国前30强(广东省唯一)。
研究院现有一个全球经济治理博士后工作站,全球经济治理二级学科博士点,全球经济治理、欧洲学两个二级学科硕士点。
研究院聚焦“一带一路”、全球经济治理、粤港澳大湾区建设和大国关系与区域治理等研究领域,是外交部政策研究重点合作单位、教育部战略研究重点基地、中联部“一带一路”智库合作联盟理事单位,广东省首批重点建设智库,广东省财经委合作智库;承担国家社科基金重大项目11项,教育部长江学者创新团队项目2项,各类国家级科研项目近30项,省部级近100项,向中央和广东省委、省政府上报各类决策咨询报告500余份。荣获教育部科技进步一等奖、商务部发展研究成果奖(二等奖)、全国高校哲学社会科学优秀成果奖、外交部“重大外交政策研究课题”优秀课题组年度课题奖、广东省社科联成立50周年优秀决策咨询成果奖等20余项奖励。

广东国际战略研究院
专业介绍
全球经济治理硕士点是依托于应用经济学一级学科的跨学科硕士研究生培养项目,下设全球贸易投资治理、全球价值链与产业治理、全球经济治理创新与中国参与三个研究方向。本专业旨在培养具有全球视野,既了解经济学、管理学、国际政治经济学等学科领域的基本理论,又在国际贸易、国际投资、国际金融、国际产业战略、跨国企业管理等学科领域的某个方向具有一定造诣的研究应用型高素质人才。
师资介绍
研究院拥有一支国务院政府特殊津贴专家、广东省优秀社会科学家、珠江学者特聘教授、珠江青年学者、南粤优秀教师等为代表的高职称、高学历、高水平的师资队伍,教授21名,副教授7名。聘请了澳大利亚人文学院院士马克林教授、加拿大多伦多大学科顿教授等国内外诸多著名学者担任特聘研究员。导师队伍实力雄厚,现有全球经济治理硕、博士研究生导师15名,导师队伍中有国家社科基金重大项目首席专家8名,承担10余项国家社科重大项目,青年导师均主持国家级课题。
# 隋广军教授,博士生导师,广东外语外贸大学原党委书记,教育部工商管理教学指导委员会委员,中国工业经济学会常务副会长,享受国务院政府特殊津贴,获授“广东省优秀社会科学家”称号,国家社科重大项目首席专家,出版学术著作10余部,在《管理世界》等学术刊物发表论文90余篇。
# 李青教授,广东国际战略研究院执行院长、广东外语外贸大学黄埔研究院执行院长,国家社科重大项目首席专家,云山杰出学者,博士生导师,广东省工商管理学科评议组成员。在《中国工业经济》等学术刊物发表论文60余篇,出版专著10余部,组织、主笔决策咨询报告100余篇。
# 陈伟光教授,二级教授,博士生导师,CSSCI来源期刊《国际经贸探索》主编,云山杰出学者。国务院政府特殊津贴专家,中国工业经济学会常务理事,广东省学位委员会学科评议组成员,广东省社科联决策咨询专家委员会委员,广东省南粤优秀教师,广东省形势政策报告团宣讲专家。教育部“创新团队发展计划”带头人,主持2项国家社会科学基金重大项目。在《世界经济与政治》、《金融研究》等高水平期刊上发表论文100余篇,出版专著8部。获得国家商务部商务发展研究成果二等奖,广东省哲学社会科学优秀成果奖,第四届刘诗白经济学奖。
# 孙楚仁教授,珠江学者特聘教授、 曙光学者,《国际商务研究》《城市与环境》《长安大学学报(社科版)》编委成员,国家社科重大项目首席专家,博士生导师。主要从事国际经贸与地缘政治经济领域的研究,在《经济研究》等国内外重要期刊发表论文80多篇,获省部级学术奖励4次。
# 钟祖昌教授,硕士生导师,广东外语外贸大学海上丝绸之路研究院副院长。主持国家和省部级研究课题10余项,参与多项国家重大项目研究。在国内外期刊上发表论文二十多篇,在其中SSCI收录1篇,SCI收录5篇,CSSCI收录10余篇。
# 韩永辉教授,博士生导师,国家级青年拔尖人才、国家社科重大项目首席专家、珠江学者、广东省杰青、云山杰出学者,博士生导师。主持国家社科基金重大项目、国家自然科学基金项目(3项)、教育部项目等国家和省部级研究课题50余项。在《经济研究》《International Review of Economics and Finance》等国内外权威期刊发表论文100余篇。

国际化人才培养特色
2020年6月“‘欧亚校园’国际化人才培养项目”获国家留基委创新型人才国际合作培养项目立项。项目是由广东外语外贸大学联合欧洲9所知名院校(英国兰卡斯特大学、法国雷恩商学院、意大利那不勒斯东方大学、葡萄牙波尔图大学、保加利亚索菲亚大学、波兰托伦哥白尼大学、波兰波兹南密茨凯维奇大学、捷克查理大学、意大利马切拉塔大学)共同规划与实施的国际多边教育合作项目。
该项目旨在依托研究院省部共建国家级协同创新中心平台优势,充分发挥全球经济治理专长,培养参与国际规则制定、服务“一带一路”倡议和全球经济治理的高端型复合类人才。已遴选30余人,未来每年将遴选12名左右赴国外访学或攻读双学位。2021年参加该项目的学生黄社秀获联合国贸易和发展会议(UNCTAD)录取,即将赴联合国实习;郑丹妮获得联合国国际民用航空组织(ICAO)实习生录取。另有15位学生在国际组织和欧洲科研院所实习。

黄社秀(右3)

郑丹妮(左2)
学生情况
近三年研究院有30余名硕博士参加欧亚校园项目或国际治理创新班项目,并获国家留基委和大学共同资助。每年有半数以上学生获研究生国家奖学金、学业奖学金、“挑战杯”学术科技作品竞赛等奖项。多名硕博士生在《世界经济与政治》《中国工业经济》《经济科学》《International Review of Economics and Finance》等中外权威期刊上发表学术论文。
毕业生就业层次高,近年来毕业生就业单位包括国家部委、国家汉办、广东省税务局等部门;中国银行、广东外语外贸大学、华南农业大学等世界500强公司或事业单位;也有相当一部分毕业生考入北京大学、中国社科院、中山大学、英国伦敦大学学院等高校继续深造。
标志性成效
# 21海上丝绸之路协同创新中心被认定为省级协同创新中心,全国第一个有关国家“一带一路”建设的省部共建协同创新中心,全国外语类院校第一个省部共建协同创新中心,广东省第一个人文社科类省部共建协同创新中心
# 入选广东省高水平重点学科建设项目
# 国家重大攻关课题:9个国家社科重大项目、1个教育部创新团队项目、2个教育部重大攻关课题、1个广东省自科创新团队项目
# 人才培养基地:“欧亚校园”项目入选国家留学基金委国际化创新人才培养项目、广外—广晟博士后创新基地、全球经济治理博士后工作站
# 全国首批:在全国率先设立全球经济治理硕士点和博士点
# 全国首个:首个关于全球经济治理的重大课题——教育部创新团队课题《中国参与全球经济治理机制与战略选择》
# 全国首个:外交部第一个智库联合国际调研团队
# 全国首个:全国第一本《中国周边战略发展报告》
# 华南地区唯一:外交部政策研究重点合作单位
# 华南地区唯一:共建“中国—东盟思想库网络广东基地”
# 全省首批:广东省科技厅软科学重点研究基地
# 全省首个:广东省首个获得省自然科学基金管理学研究团队项目《全球价值链中的广东制造:国际竞争力与战略转型》
# 连续举办五届21世纪海上丝绸之路国际智库论坛



举办各类学术会议
招生目录
2024年拟招收全球经济治理硕士研究生,最终录取数将视教育部正式下达的招生计划、上线生源情况等因素而定。

具体参考:https://yanzhao.gdufs.edu.cn/glht/MISPackWeb/mr2024/0150202Z2.htm
报考条件
报名参加全国硕士研究生招生考试的人员,须符合下列条件:
1.中华人民共和国公民。
2.拥护中国共产党的领导,品德良好,遵纪守法。
3.身体健康状况符合国家和招生单位规定的体检要求。
4.考生学业水平必须符合下列条件之一:
(1)国家承认学历的应届本科毕业生(含普通高校、成人高校、普通高校举办的成人高等学历教育应届本科毕业生)及自学考试和网络教育届时可毕业本科生,录取当年9月1日前须取得国家承认的本科毕业证书或教育部留学服务中心出具的《国(境)外学历学位认证书》,否则录取资格无效。
(2)具有国家承认的大学本科毕业学历的人员。
(3)获得国家承认的高职高专毕业学历后满2年(从毕业后到录取当年9月1日,下同)或2年以上的,且具备完成报考专业培养方案的能力;以及国家承认学历的本科结业生,符合招生单位根据本单位的培养目标对考生提出的具体学业要求的人员,按本科毕业生同等学力身份报考。我校部分专业不接受同等学力或跨专业考生,详见招生目录相关专业要求。
(4)已获硕士、博士学位的人员。
在校研究生报考须在报名前征得所在培养单位同意。
请考生务必仔细阅读招生目录和简章等的报考要求,认真核对报考资格,正确选择专业或研究方向,如不符合报考条件而造成不能网上确认、考试(含初试和复试)或录取的,后果由考生本人承担。
5.具有推荐免试资格的考生,须在国家规定时间内登录“全国推荐免试攻读研究生信息公开暨管理服务系统”(网址:http://yz.chsi.com.cn/tm)填报志愿并参加复试。截止规定日期仍未落实接收单位的推免生不再保留推免资格。已被招生单位接收的推免生,不得再报名参加当年硕士研究生考试招生,否则取消其推免录取资格。
报名
报名包括网上报名和网上确认两个阶段。所有参加硕士研究生招生考试的考生均须进行网上报名,并到网上确认网报信息和采集本人图像等相关电子信息,同时按规定缴纳报考费。
应届本科毕业生原则上应选择就读学校所在省(区、市)的报考点;工商管理、公共管理专业学位考生和其他考生应选择工作或户口所在地省级教育招生考试机构指定的报考点。
网上报名技术服务工作由教育部学生服务与素质发展中心(原全国高等学校学生信息咨询与就业指导中心)负责。网上确认由省级教育招生考试机构负责组织相关报考点进行。
报考点工作人员发现有考生伪造证件时,应立即向公安机关报案。
(一)网上报名要求:
1.网上报名时间:2023年10月8日至10月25日(每天9:00~22:00),预报名工作安排在9月24日至9月27日(每天9:00~22:00)。
2.考生应在规定时间登录“中国研究生招生信息网”(公网网址:http://yz.chsi.com.cn,教育网址:http://yz.chsi.cn,以下简称“研招网”)浏览报考须知,并按教育部、省级教育招生考试机构、报考点以及报考招生单位的网上公告要求报名。报名期间,考生可自行修改网上报名信息或重新填报报名信息,但每位考生只能保留一条有效报名信息。逾期不再补报,也不得修改报名信息。
3.考生报名时只能填报一个招生单位的一个专业。待考试结束,教育部公布考生进入复试的初试成绩基本要求后,考生可通过“研招网”调剂服务系统了解招生单位的计划余额等信息,并按相关规定自主多次平行填报多个调剂志愿。
4.考生应按招生单位要求如实填写学习情况和提供真实材料。
5.考生要准确填写本人所受奖惩情况,特别是要如实填写在参加普通和成人高等学校招生考试、全国硕士研究生招生考试、高等教育自学考试等国家教育考试过程中因违纪、作弊所受处罚情况。对弄虚作假者,将按照《国家教育考试违规处理办法》《普通高等学校招生违规行为处理暂行办法》严肃处理。
6.报名期间将对考生学历(学籍)信息进行网上校验,并在考生提交报名信息三天内反馈校验结果。考生可随时上网查看学历(学籍)校验结果。考生也可在报名前或报名期间自行登录“中国高等教育学生信息网”(网址:http://www.chsi.com.cn)查询本人学历(学籍)信息。
未通过学历(学籍)校验的考生应及时到学籍学历权威认证机构进行认证,在网上确认时将认证报告交报考点核验。
7.报考“退役大学生士兵”专项硕士研究生招生计划的考生,应为高校学生应征入伍退出现役,且符合硕士研究生报考条件者(“高校学生”指全日制普通本专科(含高职)、研究生、第二学士学位的应(往)届毕业生、在校生和入学新生,以及成人高校招收的普通本专科(高职)应(往)届毕业生、在校生和入学新生)。考生报名时应选择填报退役大学生士兵专项计划,并按要求填报本人入伍前的入学信息以及入伍、退役等相关信息。
8.残疾考生如需组考单位在考试期间提供合理考试便利服务的,应于报名阶段与考点所在地省级招生考试机构和招生单位沟通申请,以便提前做好安排。
9.考生应当认真了解并严格按照报考条件及相关政策要求填报志愿。因不符合报考条件及相关政策要求,造成后续不能网上确认、考试(含初试和复试)或录取的,后果由考生本人承担。
10.考生应当按要求准确填写个人网上报名信息并提供真实材料。考生因网报信息填写错误、填报虚假信息而造成不能考试、复试或录取的,后果由考生本人承担。
11.考生网上报名成功后,应通过定期查阅省级教育招生考试机构、报考点、招生单位官方网站等方式,主动了解考试安排、防疫要求等事项,积极配合完成相关工作。
(二)网上确认要求:
1.所有考生(不含推免生)均应在规定时间内在网上核对并确认其网上报名信息,逾期不再补办。网上确认时间由各省级教育招生考试机构根据国家招生工作安排和本地区报考组织情况自行确定和公布。
2.考生网上确认时应当积极配合报考点工作人员,根据核验工作需要,按要求提交本人居民身份证、学历学位证书(应届本科毕业生持学生证)和网上报名编号等,由报考点工作人员进行核对。
3.在录取当年9月1日前可取得国家承认本科毕业证书的自学考试和网络教育本科生,须凭颁发毕业证书的省级高等教育自学考试办公室或网络教育高校出具的相关证明方可办理网上报名、网上确认手续。
4.未通过网上学历(学籍)校验的考生,在网上确认时应提交学历(学籍)认证报告,以供核验。
5.所有考生均应当对本人网上报名信息进行认真核对并确认。报名信息经考生确认后一律不作修改,因考生填写错误引起的一切后果由其自行承担。
6.考生应当按规定缴纳报考费。
7.考生应当按报考点规定配合采集本人图像等相关电子信息。
8.考生应当在考前十天左右,凭网报用户名和密码登录“研招网”自行下载打印《准考证》。《准考证》使用A4幅面白纸打印,正反两面在使用期间不得涂改或书写。考生凭下载打印的《准考证》及有效居民身份证参加考试。
考试
(—)入学考试分初试和复试。
(二)初试日期:以教育部公布时间为准。
考试时间以北京时间为准。不在规定日期举行的硕士研究生招生考试,国家一律不予承认。
(三)初试科目及考试方式:
1.初试一般为四个单元,即思想政治理论、外国语、业务课一和业务课二,满分分别为100分、100分、150分、150分。
2.会计、工商管理、公共管理、审计等专业学位硕士
初试科目为两门,即管理类综合能力(满分为200分)和外国语(满分100分),均为全国统考科目,由教育部委托有关机构命题。思想政治理论科目由学校自命题,在复试中进行。
3.初试方式均为笔试。
(四)初试地点:由考生网报时选定的报名点安排考场。
(五)复试时间和地点另行通知。
(六)考生应自觉树立遵章守纪、诚实考试的意识。初试期间,考生应自觉遵守《全国硕士研究生招生考试考场规则》及各考点考场纪律;复试期间,考生应自觉遵守招生单位考场规则及考生所签署的《诚信复试承诺书》等内容,在招生单位复试工作结束前不得对外透露或传播复试试题内容等有关情况。对在研究生考试招生中违反考试管理规定和考场纪律,影响考试公平、公正的考生、考试工作人员及其他相关人员,一律按《中华人民共和国教育法》及《国家教育考试违规处理办法》(教育部令第33号)严肃处理。
体格检查
考生体检工作由招生单位在考生拟录取后组织进行。
录取
根据本单位招生计划、复试录取办法以及考生初试和复试成绩、思想政治表现、身心健康状况等择优确定拟录取名单。
定向就业的硕士研究生应当在被录取前与招生单位、用人单位分别签订定向就业合同。
考生因报考硕士研究生与所在单位产生的问题由考生自行处理。若因此造成考生不能复试或无法录取,招生单位不承担责任。
被录取的新生,经考生本人申请和招生单位同意后可以保留入学资格,按照《广东外语外贸大学研究生学籍管理规定》进行管理。
就业
我校历来重视毕业生就业创业工作,坚持“服务体系立体化、职业指导全程化、队伍建设专业化、管理手段信息化”开展就业工作,大力促进毕业生充分就业、高质量就业。继2009年我校获得教育部授予的“全国普通高校毕业生就业工作先进集体”之后,2012年又被国务院评为“全国就业先进工作单位”。
学校坚持国际化人才培养,毕业生综合素质高,就业竞争力强,深受用人单位广泛好评,就业质量持续向好,就业满意度继续保持高位。就业领域集中在党政机关、企事业单位、国(境)内外高校、普教系统等单位,就业去向主要分布在广东省内粤港澳大湾区及省外北京、上海等城市。
硕士研究生就业方式分为定向就业和非定向就业两种类型。定向就业的硕士研究生按定向合同就业;非定向就业的硕士研究生按本人与用人单位双向选择的办法就业。
学费标准、奖助学金、住宿情况和培养所在校区
(一)学费标准
学术学位硕士研究生的学费标准为:非定向生8000元/年;定向生12000元/年。
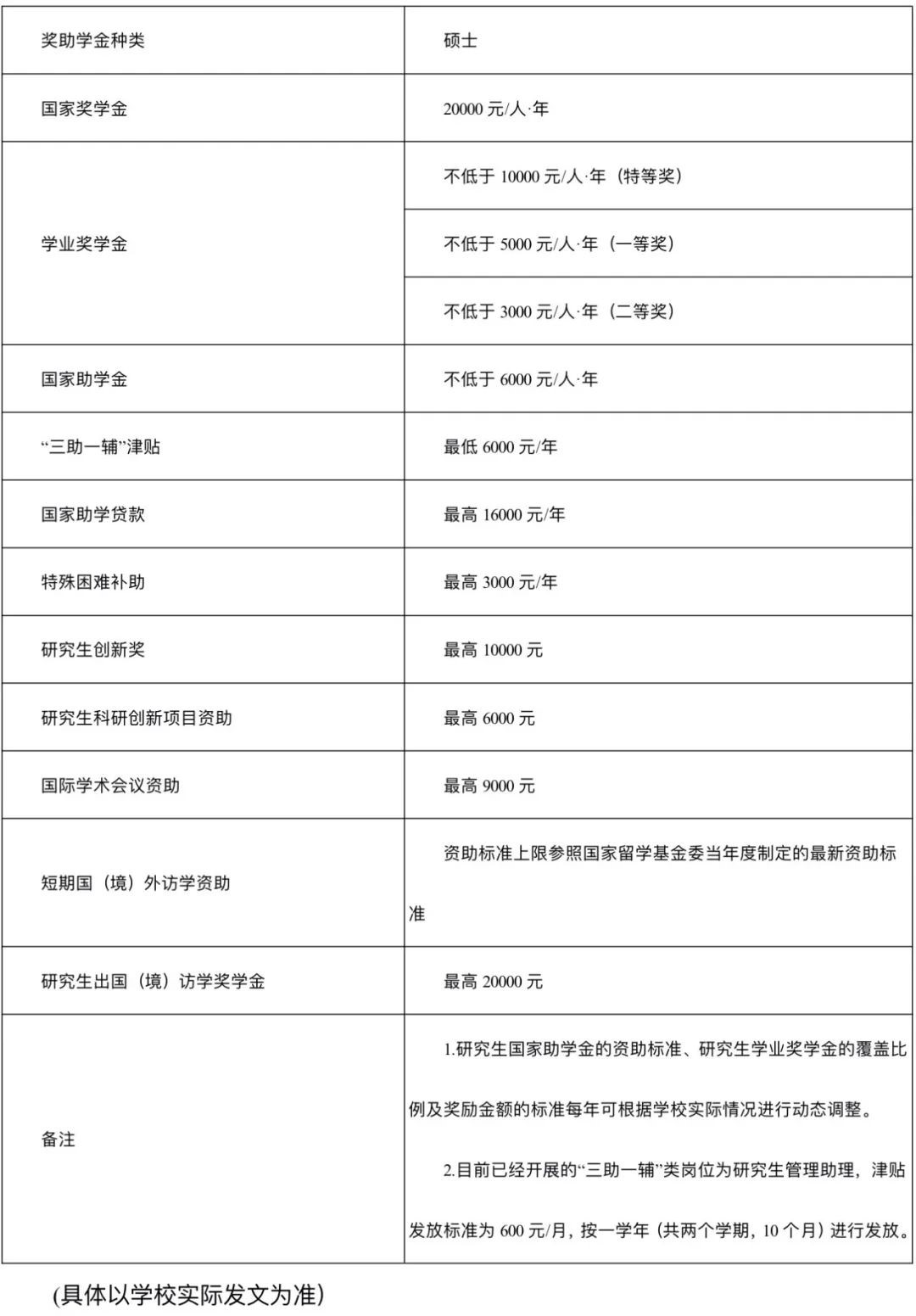
(二)奖助学金
为了激励研究生安心学习、积极开拓创新,保障研究生的学习和生活,我校建立了以国家奖助为主,社会资助为辅,学校补助为补充的研究生奖助体系,基本做到多层次、宽渠道、高激励。目前,符合条件的硕士研究生每年最低可获得0.9万资助,累计最高超10万。

(三)住宿情况
根据宿舍房源和住宿条件,1300-2200元/人·年。
(四)培养所在校区
广东国际战略研究院位于广东外语外贸大学北校区(详细地址:广州市白云大道北2号广东外语外贸大学第五教学楼)。
由于学院调整、搬迁、培养、实习等原因,具体培养所在学院或校区可能会发生变化,具体以培养单位的安排为准。
其他事项
教育部最新相关政策尚未公布,暂按往年执行。以上各条款如有变动,以教育部公布的为准。
联系方式
联系地址:广州市白云区白云大道北2号五教203
邮 编:510420
联系电话:020-86253521(杨老师)
报名邮箱:esc@gdufs.edu.cn
广东国际战略研究院网站:
https://giis.gdufs.edu.cn/
广外研究生院网站:
https://yz.gdufs.edu.cn/
2024年广东国际战略研究院招生咨询群
